Blog top | Forums top | DreamLover Labs Main site | DL Lounge
Register | Login




Shop for male chastity devices and other training tools through this link to support us.


New stuff:

2025-02-02
Once again
by DreamLover Labs
2025-01-30
Email fixed once again
by DreamLover Labs
2025-01-19
Creating your own battery packs
by DreamLover Labs
2024-11-29
Converting the app
by DreamLover Labs
2023-12-01
Emails not received
by DreamLover Labs
2023-08-17
Can you shower or get the DL20...
by chastitydomme
2023-04-14
I love it...
by sissymaidemily
2022-11-05
Closed or opened Indication fo...
by switch95forfun
2022-10-05
Battery suppliers
by DreamLover Labs
2022-07-25
System appears to be stable
by DreamLover Labs
2022-07-23
Diagnosing network issues
by DreamLover Labs
2022-06-26
Connection issues? Download the updated Windows app
by DreamLover Labs
2022-06-24
Server down...
by Alex2012
2022-06-24
Login Response Unsuccessful...
by SlaveofDesire86
2021-11-05
Mistress Keyholder Rules the W...
by mistresskeyholder
2021-10-22
Widget not working...
by slavejake
2021-09-03
Giving back the Temp Ownership...
by keyholder0734
2021-08-24
Hybrid solar systems...
by unipu2009
2020-12-10
Battery passivation
by DreamLover Labs

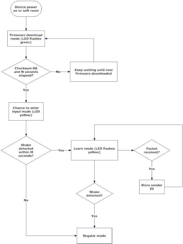
DL2000 boot sequence

2010-09-06 11:12:14 (4138 views)

The current boot sequence, including firmware download and learn mode.

Learn mode is used to instruct the receiver to listen to commands from certain transmitters only. For instance, learn mode can be used to instruct the DL2000 receiver to listen to commands from two different remote controls. DL2K-LINK units also have a unique ID.

No action is required to enter normal mode: normal device operation starts automatically within a few seconds.


EMC testing on Wednesday

2010-09-06 10:38:50 (3559 views)

Wednesday is the real deal! The place is far away so we'll have to spend a night at a nearby hotel to be at the lab by 9am on this critical day. We'll pack bags full of components so that we can make circuit modifications on the fly, if it's necessary in order to pass the different tests the DL2000 will undergo. We previously went through some brief pre-testing (as documented in the video) so we're 99% sure we'll pass - however if we don't we'll be set back by a few grands and potentially a few weeks as we produce new PCBs and what not. So, we're still keeping our fingers crossed, especially since the bus we have to take is number 666!


DL2000 goes through airport security.... again

2010-09-03 06:15:13 (4509 views)

We're glad to announce that even first world metal detectors (Seoul, Korea) did NOT pick up the receiver.

This time the receiver went through the "door" type metal detector without metallic electrodes. Hand scanners were not used.

Metallic electrodes were NOT attached to the device for this test (though the metallic PCB, cables and ring terminals were included). The reason for this is that we wanted to first ascertain whether the main components will set off the detectors.

The electrodes are the bulkiest metallic part, but if they are problematic they are entirely replaceable. Next time we will mount the electrodes too and try again.


Timer mode default settings

2010-09-03 01:43:49 (4870 views)

The timer mode functionality has changed in the new incarnation of the remote control.

Instead of requiring an inordinate number of clicks to each time enter the interval and strength, the timer parameters are configured via the DL2K-LINK and the remote just activates three distinct cycles with key combinations TIMER+1, TIMER+2, TIMER+3 (where 1, 2 and 3 are the buttons with the dots).

Here we're asking your feedback on what ought to be the default parameters for these settings. Each timer mode can have an intensity, an interval and a count (total activations). We're especially interested in female opinions, for obvious reasons. Keep in mind that the "low" pulse is just a notch above barely noticeable, "medium" is "ouchy" and "high" is a definite "OUCH". Both medium and high levels are strong enough to make it difficult to voluntarily press the buttons for "testing purposes".

The maximum interval is 9 hrs, the minimum 0.5 seconds. Interval resolution is 0.5 seconds. The timer is not terribly precise due to the need for microprocessor sleep time to save battery - therefore it's more like 487 milliseconds but it varies somewhat from part to part. So don't throw away your Rolex just yet.

Example:

TIMER LEVEL 1: Pulse intensity low, interval approx. 1 minute, count 10
TIMER LEVEL 2: Pulse intensity medium, interval approx. 20 seconds, count 20
TIMER LEVEL 3: Pulse intensity high, interval approx. 1 minute, count 60

The final word to you. These will be default settings, that you can change with the DL2K-LINK, and you will be able to upload and download your named male punishment cycle presets to share your creations.

But for now... we need some defaults!


Canine mode (brief demo)

2010-09-02 05:36:05 (10075 views)



(another reason why the bodyband is needed)


DreamLover 2000 receiver gets through airport security

2010-08-27 09:24:57 (7615 views)

@ China airport: the main scanner (the one you walk through) did NOT pick it up; the hand scanner beeped briefly (like it sometimes does for belt buckles) but the passenger was able to board with no problems. Will update soon from Seoul airport.


(C) 2008-2016 DreamLover Laboratories - all rights reserved